Elodie Bayet :: Analyst Developper

ProductionsMuOSa – Blind Tests

Blind tests of classical music

Web Application

Technologies

 

Classical music culture

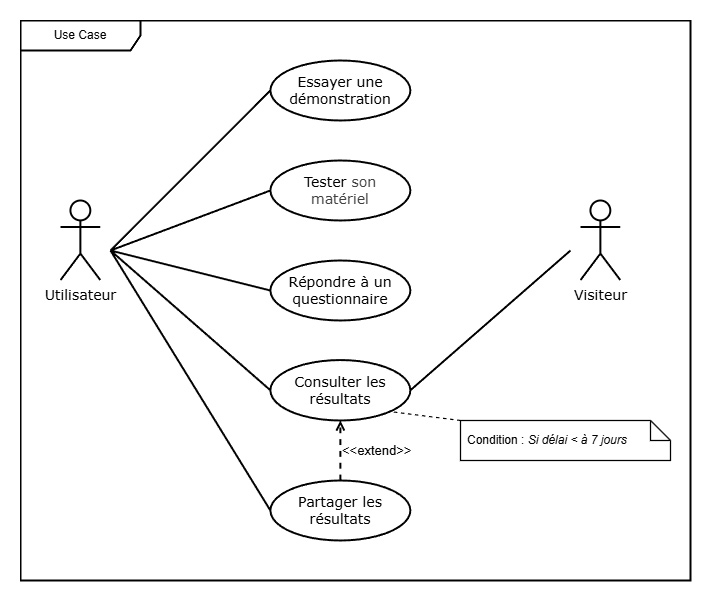
L'application propose des blind tests sous forme de questionnaires comportant 10 extraits audio, et pour lesquels il faut trouver la bonne réponse parmis 5 propositions données.

 

Images

Descriptive board of the product vision for MuOSa application
Product Vision
Diagram of the use cases of the MuOSa application
Cas d'utilisation
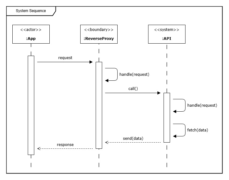
Diagram of the system sequences of the MuOSa application
Séquence système
Screenshot of a blind test from the MuOSa application
Blind Test page
Screenshot of the user guide from the MuOSa application
User guide page
Screenshot of the audio credits from MuOSa application
Audio credits page
View of anonymized media requests in the browser
View of anonymized audio files
Web development resources