Bienvenue
En bref
UML
Dans 2 expérience(s)
REST API
Dans 2 expérience(s)
MERISE
Dans 2 expérience(s)
Agile / Scrum
Dans 3 expérience(s)
Symfony
Dans 2 expérience(s)
SQL
Dans 4 expérience(s)
SCSS / Sass
Dans 2 expérience(s)
Python
Dans 1 expérience(s)
PHP 8
Dans 5 expérience(s)
MySQL
Dans 4 expérience(s)
Jira
Dans 1 expérience(s)
Git
Dans 2 expérience(s)
Curiosités
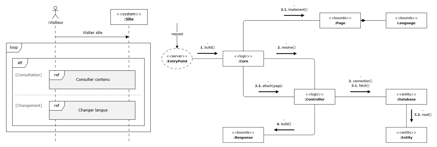
The “Making Of”
Analyse et description schématisée de toutes les étapes de réalisation du site.
Anecdotes technologiques
Chargement d'une anecdote...
Ressources andragogiques
Ressources adjointes aux supports de cours sur la programmation et le développement Web. Ces supports étaient fournis aux stagiaires ayant accompli les cours de 'Laboratoire'.
Démos et sources
Les développements à caractère pédagogique ou démonstratif.
Page build delay : 0.0075302124023438 sec.


